CURSO: CIRCUITOS ELÉCTRICOS
PRESENTACIÓN
En esta unidad, se estudiará el circuito paralelo resistivo y la Ley de Kirchhoff de corriente que regula este tipo de circuito con ejemplos ilustrativos. Se hará un ejemplo de un circuito mixto serie-paralelo. Para el aprendizaje se tendrá la información teórica con algunos videos de soporte de Youtube, la simulación de circuitos usando el software Solve Elec que es muy sencillo libre y gratuito (open course) como laboratorio virtual y el laboratorio práctico para el desarrollo de los circuitos en protoboard. Terminada la unidad, el estudiante debe realizar la evaluación correspondiente.
UNIDAD3: RESISTENCIAS EN PARALELO (ver video)



Para tres resistencias:

EJEMPLOS
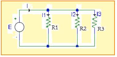
1) Hallar la resistencia total o equivalente del circuito de la figura.

R1 = 10 ohm, R2 = 20 ohm, R3 = 40 ohm
Aplicando la segunda Ley de Kirchhoff:

NOTA: La resistencia equivalente de un circuito paralelo es más pequeña que la resistencia menor del circuito paralelo.
2) Hallar la resistencia equivalente de 4 resistencias de 20 ohm conectadas en paralelo.

RT = R/n = 20 ohm/4
RT = 5Ω
3) Hallar la Resistencia equivalente de dos resistencias en paralelo de 20 y 50 ohmios.

R1 = 20 ohm, R2 = 50 ohmDISEÑO:Dos resistencias en paralelo están conectadas a una fuente de 10V. Si una de ellas es de 1.2K, calcular el valor de la otra para que la corriente del circuito sea de 20mA.I = 20mA =I1+I2, por Ley de Ohm, I1 = E/R1 = 10V / 1.2K = 8.33mAdespejando I2 = I - I1 = 20mA - 8.33 mA = 11.67 mAPor Ley de Ohm: R2 = E / I2 = 10V / 11.67 mA = 0.86K = 860 ohmsNo es un valor comercial, se escoge, R2 = 820 ohmsRecalculando I2 = 10V/0.82K = 12.2 mAPotencia = P = V2 * I2 = 10V * 12.2 mA = 122mW, se escoge, 250mWRespuesta: La resistencia es de 820 ohms a 1/4 WEJEMPLO CIRCUITO MIXTOCalcular (a) la resistencia equivalente y (b) la corriente que entrega la fuente del siguiente circuito.Solución(a)R3 y R4 están en paralelo, llamando a este paralelo R5, entonces,R5 = R3 R4 / (R3+R4) = 200*200 / 400 = 100 OHMR2 queda en serie con la resistencia calculada R5,R6 = R2 + R5 = 100 + 100 = 200 OHMR1 queda en paralelo con R6,Req = R1*R6 / (R1+R6) = 300*200/(300+200) = 300*200 / 500 = 120 OHM(b)I = E / Req = 10 / 120 = 0.083 A = 83 mARealice la simulación de la Unidad 3